汉堡图标 Created with Sketch.

郑州大学进入世界一流大学建设序列

发布时间:2017年09月21日 新闻来源:党委宣传部

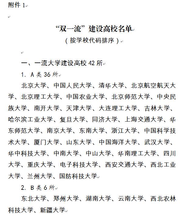
    日前,教育部、财政部、国家发改委印发《关于公布世界一流大学和一流学科建设高校及建设学科名单的通知》,公布世界一流大学和一流学科建设高校及建设学科名单,一流大学建设高校42所,郑州大学位列其中。这标志着河南高等教育发展实现历史性重大突破,开启了郑州大学一流大学建设的新篇章。
    站在新的历史起点上,郑州大学将深入贯彻习近平总书记系列重要讲话精神,坚持社会主义办学方向,坚持中国特色、世界一流,坚持扎根中国大地办大学,全面贯彻党的教育方针,遵循高等教育发展规律,努力实施好“三步走”的一流大学发展战略,到2020年建成国家一流大学并形成整体发展布局,完成一流学科布局与研究型大学治理体系建设。到2030年为全面发展阶段,建成国际知名的综合性研究型大学,争取进入世界一流大学行列。到本世纪中叶为快速发展冲刺阶段,建成世界一流的综合性研究型大学。
    郑州大学世界一流大学建设,承载着中原大地经济社会现代化发展的呼唤,承载着河南亿万人民享受优质高等教育的期盼,承载着地方大学由大变强的重托,承载着中原崛起、民族复兴的意志。郑州大学全体师生将秉承求是,责任担当,立足区域发展,回应和服务国家与区域重大发展战略需求,提升服务能力和水平,形成中国特色的知识传承与人才培养体系,贡献世界一流学术,培养世界一流人才,在支撑中原崛起、助推实现中华民族伟大复兴的历史进程中实现世界一流大学建设的宏伟目标。

           

           

热点新闻